Getting Started With Online Ordering APIs
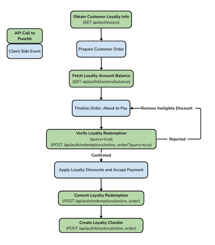
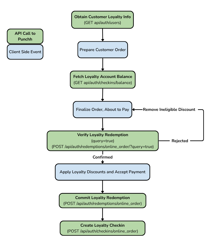
Suggested Online Ordering Workflow - Overall

Suggested Online Ordering Flow - Redemptions
Redeem a card, reward, or discount specified by the discount_type paramater against a receipt.

Note: You can refer to Make Your First SSO API Call for more information.
Rules to Select Discount Type
Following are the rules to determine which discount_type to use in the Create Online Redemption API request:
reward
In the Fetch Account Balance of User API request, if any item in the rewards array has type as reward, use its id to pass in the reward_id parameter and use discount_type = reward in the Create Online Redemption API request.
redeemable
In the Fetch Account Balance of User API request, if any item in the rewards array has type as redeemable, use its id to pass in the redeemable_id parameter and use discount_type = redeemable in the Create Online Redemption API request.
discount_amount
Only for businesses that use Banked Rewards. In the Fetch Account Balance of User API request, if the value of banked_rewards returned in balance object is greater than 0, then pass a dollar amount in the redeemed_points parameter not exceeding the value of banked_rewards and use discount_type = discount_amount in the Create Online Redemption API request.
card_completion
Only for visit-based businesses. In the Fetch Account Balance of User API request, if the value of unredeemed_cards returned in the balance object is greater than 0, then use discount_type = card_completion in the Create Online Redemption API request.
redemption_code
If a Punchh redemption code or coupon code is supplied from the UI or generated via API, that code will be passed in the redemption_code parameter with discount_type = redemption_code in the Create Online Redemption API request.
subscription
It allows a user to redeem subscription related benefits. Fetch the subscriptions of the user and pass the ID of the subscription that you want to redeem in the subscription_id parameter and use discount_type = subscription in the Create Online Redemption API request.
API at a Glance
Here are some of the methods that you might find useful while you try to establish an online ordering flow.
| Goal | API Endpoint |
|---|---|
| Sign up/ register a user. | Sign up With Email and Password |
| Sign in/ log in a user. | Log in With Email and Password |
| Sign in/ log in with Facebook. | Connect With Facebook |
| Fetch account balance of the user. | Fetch Account Balance of User |
| Redeem a card, reward, or discount on a particular receipt. | Create Online Redemption |
| Fetch available offers of the user. | Fetch Available Offers of the User |
| Update user profile (first name, last name, birthday, anniversary, password etc.) | Update User Information |
| Trigger forgot password email containing the password reset link. | Forgot Password |
| Update password of the user. | Change Password |